Table of Contents

MB AY (YM) Boards

Obtain PCB's

The AY 3 8912, YM 2149 and the Mixer PCB are available at Mikes Onlineshop

CORE8 <-> AY (YM) (pdf)

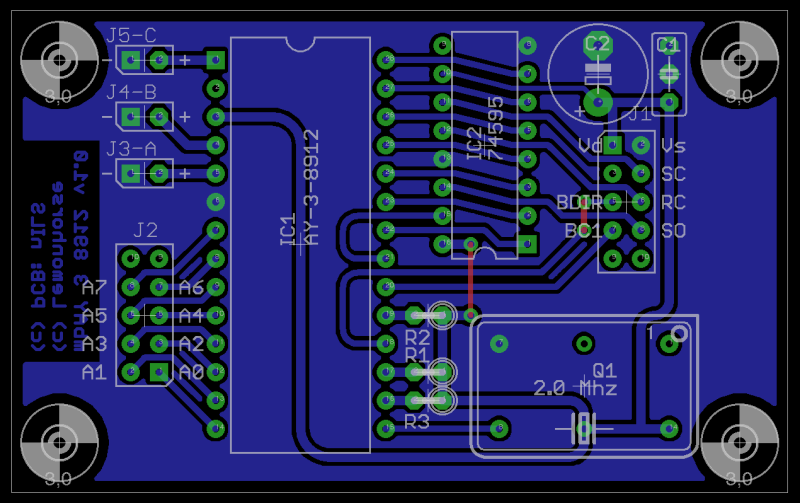
AY 3 8912 board

www.subfrequenz.net_visuals_albums_userpics_ay38912boadbestueckt.jpeg www.subfrequenz.net_visuals_albums_userpics_ay38912boadtopside.jpeg www.subfrequenz.net_visuals_albums_userpics_ay38912boadu.jpeg

AY 3 8912 board PCB Layout+Parts List:

YM2149 Board

YM2149 Board Parts list: