Jump to content

MBSEQ MIDIOUT Fix



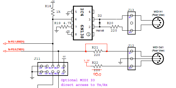
like at 3.3 v midi devices.

From the album:

Schrabikus Midibox progress

· 73 images
  • 73 images
  • 0 comments
  • 99 image comments


Recommended Comments

TK.

Posted

Note: it seems that this modification is only required for MIDI devices which don't comply to the MIDI specification!

Usually the MIDI IN port of a device has to work correctly when the current through the MIDI wire is at least 5 mA.

3.3V / (3 * 220 Ohm) = 5 mA

norbim1

Posted

I think, that the opto LED opening voltage is missing form the equation....It's 1.3-1.5 V typ.

In case of 6N138 at the receiver side, the 3.3V supply cannot cause any problem.

But it's problematic if you use 6N136 as suggested somewhere. I've some bad experience.....

Please sign in to comment

You will be able to leave a comment after signing in



Sign In Now
×
×
  • Create New...