Jump to content

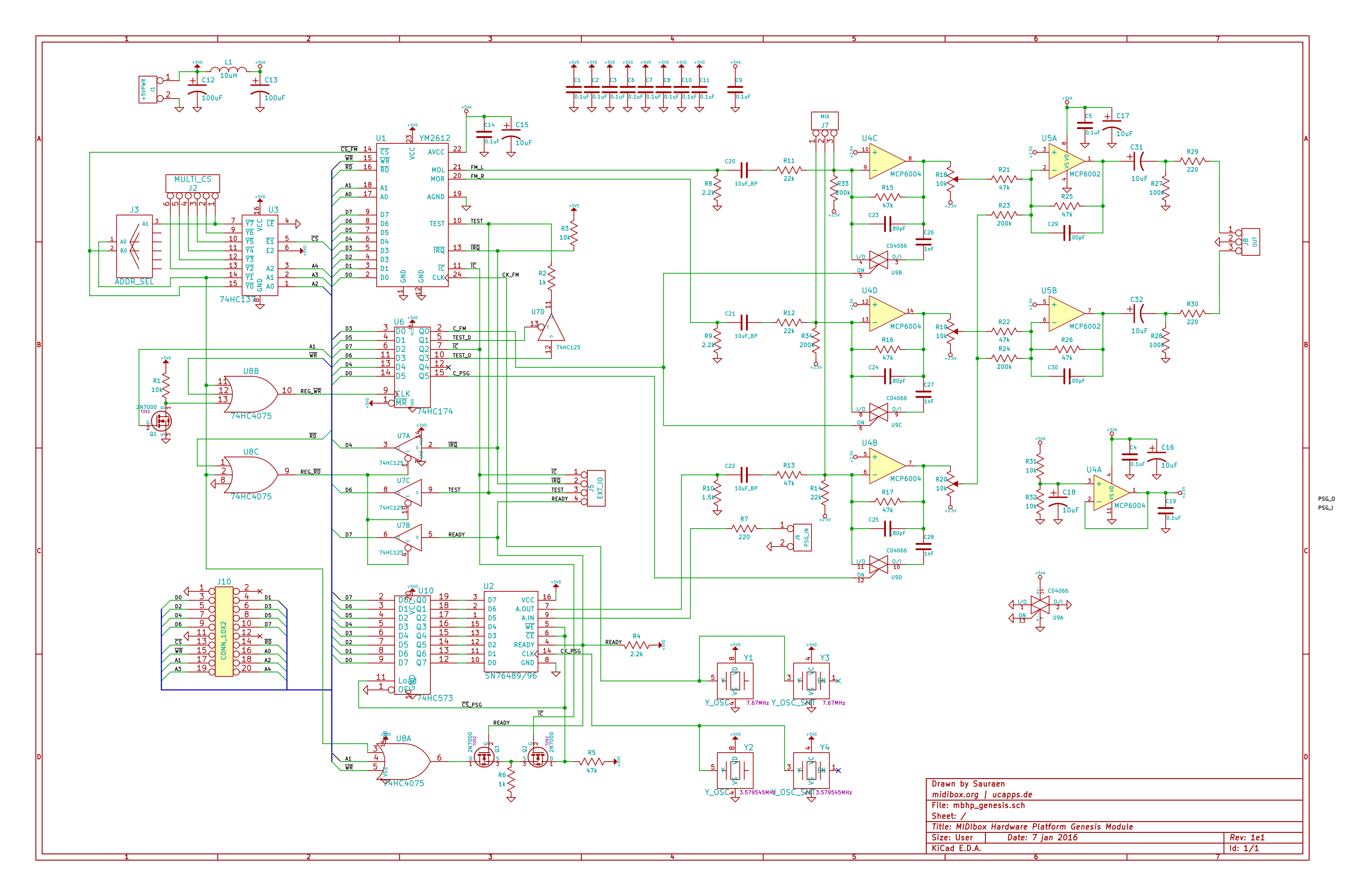
OLD VERSION MBHP_Genesis module schematic (rev. 1e1, for use with boards rev. 1e)



This is an old version of the schematic, please use

 

From the album:

MIDIbox Quad Genesis

· 31 images
  • 31 images
  • 0 comments
  • 8 image comments


Recommended Comments

There are no comments to display.

Please sign in to comment

You will be able to leave a comment after signing in



Sign In Now
×
×
  • Create New...