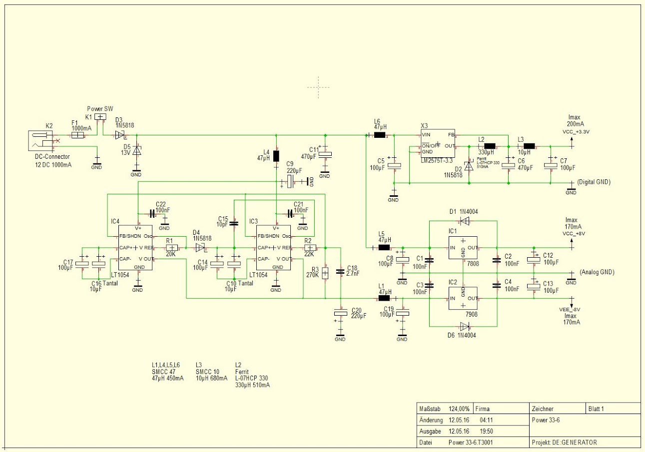
Power supply in DE:GENERATOR
This is the power supply in DE:GENERATOR
Link german blog: http://www.cczwei-forum.de/cc2/thread.php?threadid=5878
Link english blog: http://mutable-instruments.net/forum/discussion/2504/shruthi-synthesizer-and-my-wave-1#Item_966

Recommended Comments
There are no comments to display.
Please sign in to comment
You will be able to leave a comment after signing in
Sign In Now