MB-606RE
Introduction
The MB-606RE is a re-edit of CYM/HH and BD/SD drum parts of the Roland TR-606 to be controlled via MIDI (midibox MB-Modulbox) or CV through analog-Sequencers , in a a Eurorack-designed panel.
Well known Circuit Mods from around Web & time are included by default.
Original Schematics
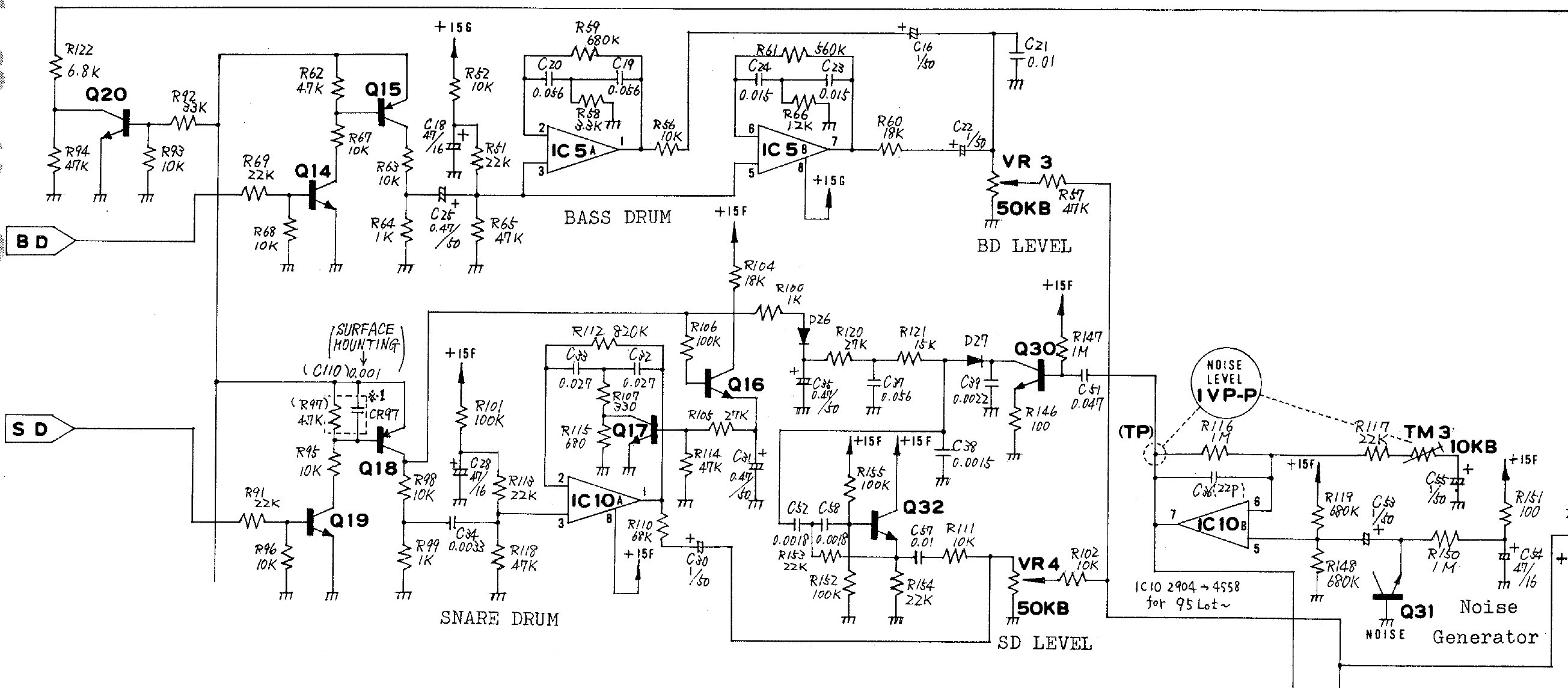
BD / SD
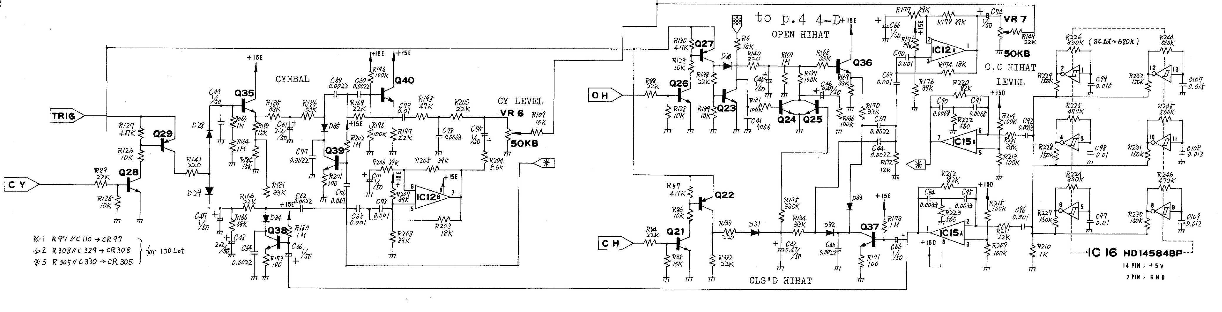
CY / HH
Mods
Mod Sources
Analog Mods
HH Noise: 10K or 50K lin or log,have to check , orginally 10K trimpot, only change volume not to absolutely silence.
6OSC-Gain: 50K log (not sure)
CY-HH Ext: 50K lin
CY-HH BPF-Resonance: 100K Stereo lin
CY-HH BPF1: 5K lin
CY-HH BPF2: 5K lin
CY-HPF: : 50K log
HH-HPF:50K log
OH Decay: 1M lin
CH Decay: 1M lin
CY Decay: 2M lin (internet) Phats machine has a 4M log
BD Tune: 50K Log
BD Decay: 2M lin
BD Tone: 100K lin
Noise: 50K log
SD Snappy: 100K lin
SD Decay: 500K lin
SD Tune: 1M lin
On-Going
1. UI Parts Listing
Frontpanel
| Value | Type | Qty |
| 3.5mm Jack | Vertical PCB-Mount | 13 |
| Switch | SPDT Vertical PCB-Mount ON-OFF-ON | 1 |
Pots / Knobs
| Value | Type | Qty |
| 5K | Linear | 2 |
| 10K | Linear | 6 |
| 50K | Linear | 6 |
| 50K | Logarithmic | 6 |
| 100K | Linear | 2 |
| 1M | Linear | 3 |
| 2M? | Linear | 2 |
| Knobs | Soft/Plastic/Alu | 31 |
2. BD/SD - CYM/HH Parts Listing
Modded BD
| Value | Type | Qty | Original Designation |
| 2SA733/BC547 | Transistor | 1 | Q15 |
| 2SC945/BC557 | Transistor | 2 | Q14,Q20 |
| JRC2904/LM2904 | OpAmp | 1 | IC5 |
| 50KΩ | Pot Log | 2 | Level, ModTune |
| 100KΩ | Pot Linear | 1 | ModTone |
| 2MΩ | Pot Linear | 1 | ModDecay |
| 0,47µF/50V | Capa Elec | 1 | C25 |
| 1µF/50V | Capa Elec | 1 | C22 |
| 33µF/16V | Capa Elec | 1 | C19 |
| 47µF/16V | Capa Elec | 1 | C18 |
| 0,015µF | Capa Ceram | 2 | C23,C24 |
| 0,01µF | Capa Ceram | 1 | C21 |
| 1KΩ | Res 1/4W | 1 | R64 |
| 3,3KΩ | Res 1/4W | 1 | R58 |
| 4,7KΩ | Res 1/4W | 1 | R62 |
| 6,8KΩ | Res 1/4W | 1 | R122 |
| 10KΩ | Res 1/4W | 5 | R52,R56Mod/R67/R68/R93 |
| 22KΩ | Res 1/4W | 2 | R51,R69 |
| 33KΩ | Res 1/4W | 1 | R92 |
| 47KΩ | Res 1/4W | 3 | R59,R65,R94 |
| 100KΩ | Res 1/4W | 1 | R57 |
| 470KΩ | Res 1/4W | 1 | R56 |
| 560KΩ | Res 1/4W | 1 | R61 |
Modded Noise/SD
| Value | Type | Qty | Original Designation |
| 2SA733/BC547 | Transistor | 1 | Q18 |
| 2SC945/BC557 | Transistor | 6 | Q19,Q17,Q16,Q30,Q31,Q32 |
| JRC4558/NJM4558D | OpAmp | 1 | IC10 |
| 50KΩ | Pot Log | 2 | Level,Noise |
| 100KΩ | Pot Linear | 1 | ModSnappy |
| 500KΩ | Pot Linear | 1 | ModDecay |
| 1MΩ | Pot Linear | 1 | ModTune |
| 1N4148 | Diode | 2 | D26,D27 |
| 22pF | Capa Ceram | 1 | C36Mod |
| 0,001µF | Capa Ceram | 1 | C97 |
| 0,0015µF | Capa Ceram | 1 | C38 |
| 0,0018µF | Capa Ceram | 2 | C52,C58 |
| 0,0033µF | Capa Ceram | 1 | C34 |
| 0,01µF | Capa Ceram | 1 | C57 |
| 0,027µF | Capa Ceram | 2 | C32,C33 |
| 0,047µF | Capa Ceram | 1 | C51 |
| 0,055µF | Capa Ceram | 1 | C37 |
| 2,2µF | Capa Ceram | 1 | C35Mod |
| 0,47µF/50V | Capa Elec | 2 | C31,C35 |
| 1µF/50V | Capa Elec | 2 | C30,C53 |
| 47µF/16V | Capa Elec | 2 | C28,C54 |
| 100Ω | Res 1/4W | 2 | R146,R151 |
| 330Ω | Res 1/4W | 2 | R107,R153 |
| 680Ω | Res 1/4W | 1 | R115 |
| 1KΩ | Res 1/4W | 2 | R99,R100 |
| 2,2KΩ | Res 1/4W | 1 | R91Mod |
| 4,7KΩ | Res 1/4W | 1 | R97 |
| 5,6KΩ | Res 1/4W | 1 | RDecayMod |
| 10KΩ | Res 1/4W | 5 | R95,R96,R98,R102,R111 |
| 15KΩ | Res 1/4W | 1 | R121 |
| 18KΩ | Res 1/4W | 1 | R104 |
| 22KΩ | Res 1/4W | 2 | R113,R154 |
| 27KΩ | Res 1/4W | 2 | R105,R120 |
| 47KΩ | Res 1/4W | 2 | R114,R118 |
| 68KΩ | Res 1/4W | 2 | R110,R148 |
| 100KΩ | Res 1/4W | 4 | R101,R106,R152,R155 |
| 470KΩ | Res 1/4W | 1 | R112Mod |
| 680KΩ | Res 1/4W | 1 | R119 |
| 1MΩ | Res 1/4W | 3 | R116,R147,R150 |
Modded CY
| Value | Type | Qty | Original Designation |
| | | | |
Modded HH
| Value | Type | Qty | Original Designation |
| | | | |
3.MB-Modulbox-Main2-PCB > 4xAOUT_LC + 8xTrigger In PCB Parts Listing
Integrate CV Scaling circuit
| Value | Type | Qty | Original Designation |
| | | | |
ALPS Pots
Alpha Pots
3,5mm Jack
Switch
5. Schematics in KiCAD