PCD8544 LCDs are very small and providing only a resolution of 84×48.
But they are connected via a serial interface with a small number of wires to the MIOS-Core, therefore up to 8 LCDs can be handled by the driver w/o performance loss.
It's possible to use three of the displays as KS0108 replacement for MIDIbox LC, but you can also use it with any other MIDIbox — also a completely new designed MIDIbox application could be programmed which gets use of all 8 displays (e.g. for 8 control channels) — but please keep in mind, that due to the low resolution only 14×6 characters are displayed by default. A smaller font could be used to display 21 or 28 characters per line, but the appr. program modifications won't be supported from my side (you have to write the appr. code into the application by yourself).
Note: regardless of the serial interface, the performance of this display is even better than the performance of a KS0108. I whished the manufacturers would produce larger displays with this perfect interface!
More informations on this sourceforge page.
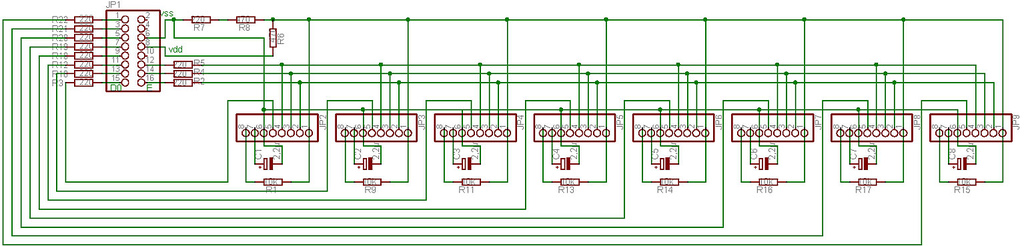
With the following Circuit/PCB you can drive up to 8 of this nice Nokia-3310-LCDisplays on a single Core-Module
Click on the Images to enlarge…
based on this schematics…
in Action ;)
Download :
To put the driver in your C-Application just burn your PIC with ID ….07000 (for Custom LCD) or rechange it with the change-id-application !
Then put the “app_lcd.inc” in the “mios_wrapper”-directory of your C-Application and overwrite the old one.






