Table of Contents
MB-SIDR8TR
This is a project built around making a MidiBox SID in a 3U rackmount case using the MB-6582 mainboard. This is a huge work in progress however feel free to contribute! You can also follow this project on Github.
Parts
- 3U Chassis - Jameco Part # 132848
- Encoders: I am planning on using similar ones to the MB-6852. You can find Eagle parts for these at the MidiBox parts library.
Panels
This is the current iteration of the panel, though alternative designs can be found on the forum post relating to this project as well.
Boards
Here are the collection of boards required to populate the control surface. Since a single-board solution would be quite expensive (starting with the full version of EagleCAD), the design is more similar to the standard C64-based control surface in that various parts of the control surface can be populated using smaller boards.
Originally, I had planned on using the same wiring as the MB-6582. I have since moved away from this and, instead, am using standard shift registers mounted on the control surface boards themselves. This allows one to use the MB-6582 board if desired (via the J8/J9 headers just like a normal CORE); or to use a modular approach, as well as anything in between. Wiring all the parts together is now MUCH easier since I am just using DIL headers through all baords.
The downside is the firmware will need to be modified and the order that the components are wired matters. Thus, for folks only wanting to use some of the boards in their own designs, they may have to make their own firmware. It's very very easy to do, however - it's all well documented in the MBSID source code.
Control Surface Header Pinout
Note: Headers will be mounted on the bottom of most boards such that the cabling will be behind the control surface parts.
| J9 | J8 |
|---|---|
| DIN | DOUT |
| GND | NC |
| 5V | NC |
| SI | SO |
| SC | SC |
| RC | RC |
Equivalent Symbols
J9: 74HC165
| Pin | ucapps | Eagle | Chip Pin |
|---|---|---|---|
| SI | QR | QH | 9 |
| SC | CLK | CLK | 2 |
| RC | LD | SH/LD | 1 |
J8: 74HC595
| Pin | ucapps | Eagle | Chip Pin |
|---|---|---|---|
| SO | SER | SER | 14 |
| SC | SCLK | SCK | 11 |
| RC | RCLK | RCK | 12 |
LED Matrix
I have designed this a few times and finally settled on using a baseboard that houses the LEDs and buttons, and using a daughtboard to house the shift-registers and things. This should also allow the MB-6582 button matrix via another daughter-card.
A Bulk Order is being organized is you are interested in obtaining your own board at a better price than doing a single board one-off. If you want to know more about the latest happenings, check out this forum post.
AudioBus
Since I wanted to use external filters and have both a front and rear mixed out, I thought it best to create my own passive mixer board. It combines the passive mixer idea from the MB-6582 with the CMoy amp. I opted to go with the CMoy design because it is easy, effective, and can function both as a headphone and pre-amp.
I am still working on the board design but once it is complete, I will post it here. The board may end up being two boards depending on how bulky it is. I wanted to use PCB mount audio jacks (basically Neutriks from the MB-6582 and Sammich synths) and was planning on using the audio jacks themselves to suspend the board up since I was going to mount my audio jacks probably towards the center of the rear panel (to leave room down below for other boards). I also have not figured out if cable distance is going to be an issue or anything like that.
Power
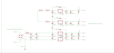
Current Design
So far I have only done some basic tests of this design, though am pretty happy with it so far. I decided to adopt the newer approach to using a switching DC regulator for the 5V supply similar to the new MB6582 Option E. This can work for both the MB6582 or the SIDR8TR. For the MB6582, it's intended to be used as an external power supply option by supplying +5 and +9VDC directly. And for the SIDR8TR would be part of the power section where where there would also be a transformer. Or so was my idea. The same external power option could be used for the rackmount as well.
You can order the bareboard here from OshPark. Otherwise the EagleCAD files are below:
Previous Design
The power board supplies +/- 12V, +9V and +5V. +12V might be able to be used for a SID-6581 but the board is really optimized around suppling +9V (in other words, 8580/6852 SIDs). This board is based off northernlightx's Complete PSU with a few modifications. The +/- 12V is for adding AOUT modules (namely for SSM 2044 filters). NOTE Be sure to use at least one fuse! Putting one on for the main supply before going to the transformer is a very very good idea!
As an alternative, there is a wonderful discussion on the forums about using a modern switching the supply. The idea being that modern switching supplies switch at a frequency far higher than most practical uses of the SID (particularly when given it's noise floor). I have not made up my mind about it yet, however, because the supply discussed switches at 132kHz, which is out of the range of human hearing, but not out of the range of some modern samplers. The only time that I can think would be of significance is when sampling at a grossly high rate (such as 192kHz) and manipulating the audio enough to lower the noise floor to audible levels (say by slowing the audio down, and thus the sampling rate, to a large amount).
That's a pretty pathological case so, for all intents and purposes, the Mean Well supplies mentioned on the forum post (such as this) should be well suitable for the SIDR8TR. I have not decided on what I am going to do yet since the switching supplies are smaller, though linear supplies are more fun :) I think I will compromise and go with a switching supply but use some additional filtering caps, most notably tantalum and perhaps ceramic caps. I don't have a way of testing how much they attenuate the noise but poking around online does show that tantalum caps seem like they would do the trick. I was mostly thinking of adding them as peace of mind :)
Useful Links
Parts List
| Part | Description | Allied Part No |
|---|---|---|
| C1 | 4700uF Electrolytic Capacitor | 613-0203 |
| C2 | 2200uF Electrolytic Capacitor | 613-0201 |
| C3, C4 | 47uF Electrolytic Capacitor | 613-0112 |
| C5, C6, C11, C14 | 330nF Ceramic Capacitor | 507-0238 |
| C7, C8, C12, C15 | 22uF Electrolytic Capacitor | 613-0712 |
| C9, C10, C13, C16 | 100nF Ceramic Capacitor | 507-0211 |
| R1, R2, R3 | 4 Ohm, 5 Watt Power Resistor | 296-5275 |
| IC1 | 7812 Voltage Regulator | 568-0489 |
| IC2 | 7912 Voltage Regulator | 935-3055 |
| IC3 | 7809 Voltage Regulator | 568-0960 |
| IC4 | 7805 Voltage Regulator | 568-0488 |
| B1 | Rectifier (1.5A) | 935-6268 |
| X1, X2, X3 | KK-156 Molex Headers | 863-0328 |
| 9x | Crimp Pins | 863-0435 |
| 3x | Pin housing | 863-0414 |
| 1-4x | TO-220 Heatsink | 619-0127 |
| Transformer | 24VCT / 50VA | 967-7285 |
| Crimp Connectors | (For Transformer | ?? |
| Fuse Holder | Radio Shack |
Updates
2020-12-08
Added new power board. Links to github project.
2011-10-14
Approached the control surface from an entirely new angle but putting the shift registers directly on the boards. This branches away from the MB-6582 design but can be configured with minimal code modifications, and makes the design of the control surface, and various parts, easier. Wiring it all up is also easier and now involves largely DIL headers. The board that is further along is currently the LED matrix, which is actually two boards (the LED matrix board itself plus a daughterboard housing the shift registers that is mounted behind it).
2011-09-11
Added jumpers to the LED matrix board to make it a bit more flexible since you can choose whether or not to share 2 pins from the JD8 header. The board would still require using a button-matrix, however. This was to make the board more compatible for other MidiBoxers (I plan on using the same wiring as the MB-6582 control surface).
2011-09-06
Back at it again. I set this project down for a while to work on my band's debut album (which used more the NES than the SID). I also was feeling overwhelmed with designing the control surface stuff. But I'm back it! Worked on the LCD module and ended up trying out a 2×20 setup instead which makes the LCD control board smaller by directly mounting the LCD itself to the front panel via blind threaded screws on the back. That's the idea, anyway. This post has some good thoughts on using blind screw-holes for mounting the LCD to the front panel.
Also received some good advice in this post for using a line-drive to provide balanced outs. Thinking of using that for the passive mixer out although doing that for all inputs may require some further thought since it takes up a lot of space and pushes the limits of Eagle Standard (could modularize it though).
2011-05-12
Finished the wiring for the LCD module, though it's somewhat unoptimized (lots of vias). Thinking of doing it again but with a smaller wire size. The other modules should be a bit easier.
2011-03-31
Panel design is nearing completion, though there are a few ideas I still need to try such as some of the ones in this post. From that same post, I learned that using set screws on the back of the panel can be used to secure the panel for some of the additional screws I was going to add to the CS boards for rigidity. That means I need to go with at least a 3mm panel though, so I may need to put in a cut-out for the LCD panel on the back.
2011-03-26
Updated the LED Matrix board to have an option for both SMD and through-hole
2011-03-21
BZZT! Setbacks. Turns out I over measured the available inside space of the 3U chassis so I had to reduce the vertical height of my control surface, which mucked things up a bit. I think I have things basically fixed, although things are a bit asymmetric vertically now which sort of bugs me. I can likely resolve that by using a smaller LCD panel - either a 4×20 with a smaller overall size or a 2×20 with a standard size. I will miss the cool progress indicator for the 4×20 but the 2×20 gives me way more colors to choose from, including cool inverted colors, oooh! See this forum post for more info.
I think I've settled on the spacers to use. I am going with male/female spacers 11/32“ (8.75mm) in length, which will be a bit less than was used for the MB-6582, meaning the buttons may stick out a bit more, but otherwise it will allow me to use a 2mm or 2.5mm front-panel. Thanks to nebula for the male/female spacers. See this forum post for more info. One thing I didn't account for was the LCD, and that may make things a little tight.
2011-03-17)
All of the boards with knobs have been designed, leaving only the LCD panel board and the SID selector board. I am behind on updating the wiki but will do so probably once I finish all the boards since I don't want ot have to re-upload revisions of the front panel or control surface PCBs as I refine the measurements and things. If anyone wants to see the work in progress, send me a PM.
Props
Thanks to TK, Wilba, SmashTV, and nILS for their help, inventions, and support. Without them, this would not have been possible!








