Forgot your password?
By Duggle
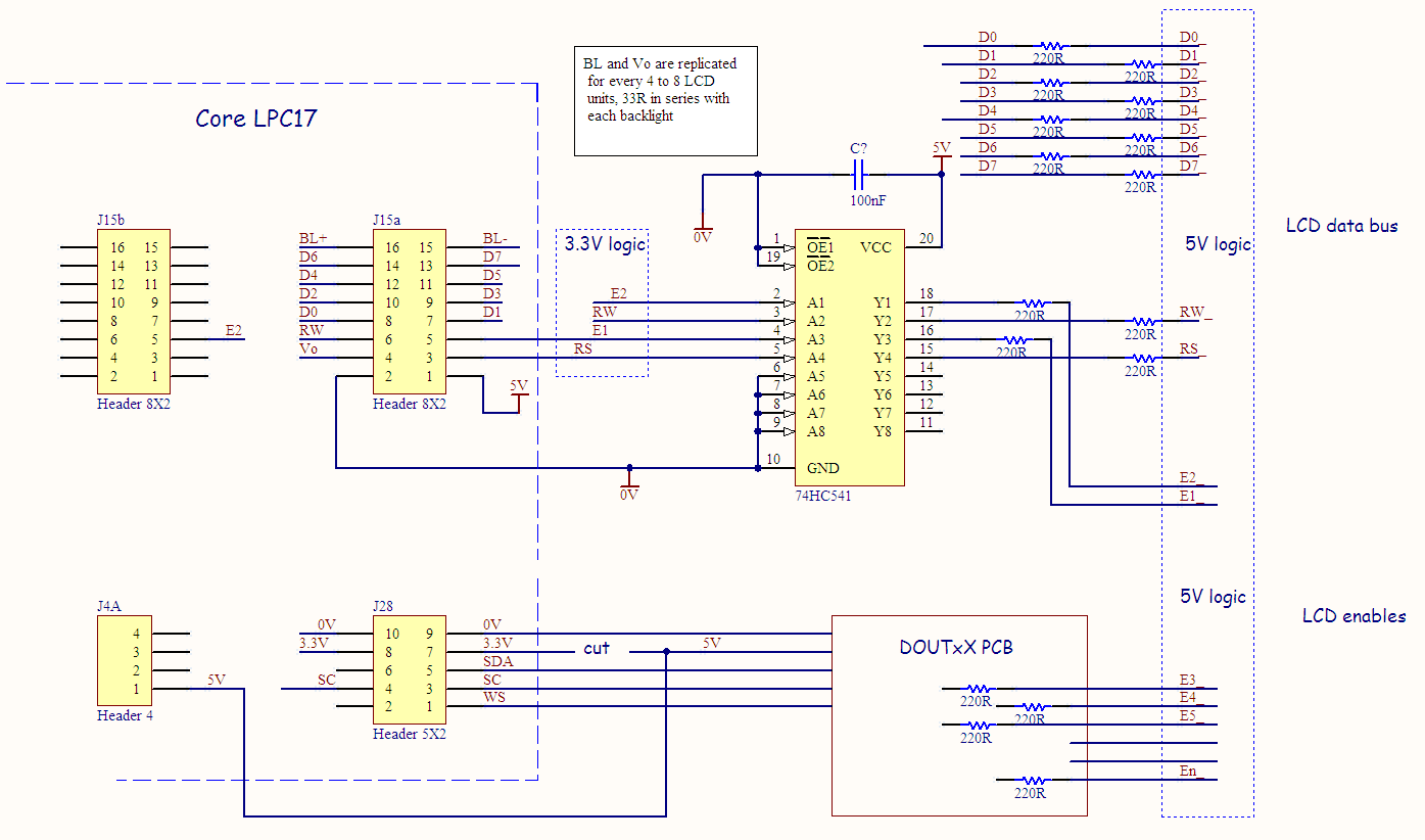
Schematic of for interfacing multiple LCDs to MIDIbox NG
There are no comments to display.
You need to be a member in order to leave a comment
Sign up for a new account in our community. It's easy!
Already have an account? Sign in here.
Recommended Comments
There are no comments to display.
Create an account or sign in to comment
You need to be a member in order to leave a comment
Create an account
Sign up for a new account in our community. It's easy!
Register a new accountSign in
Already have an account? Sign in here.
Sign In Now