Jump to content

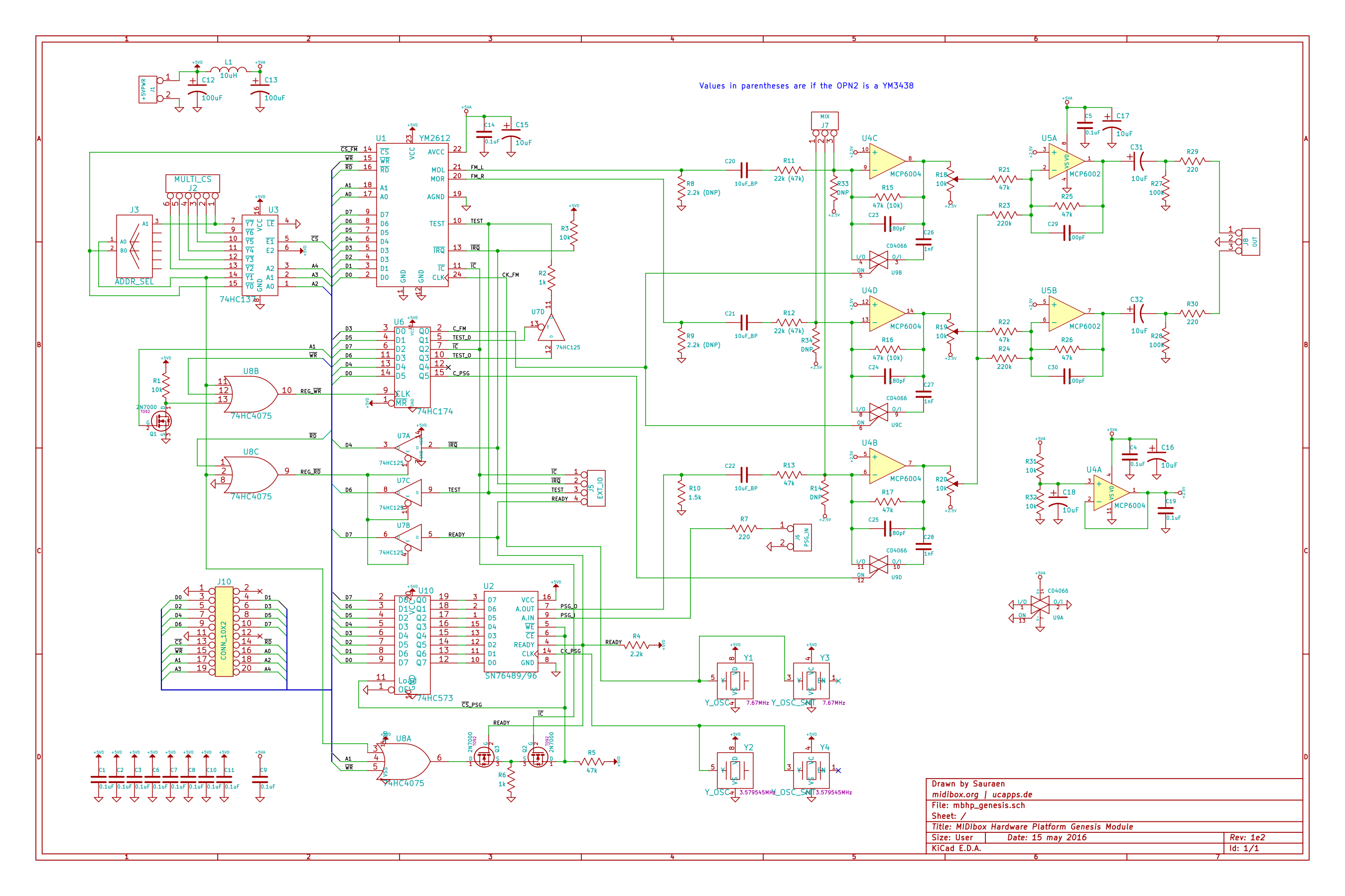
MBHP_Genesis Schematic rev. 1e2 (for use with rev. 1e boards)



This is the schematic to use with MBHP_Genesis boards labeled "Rev. 1e", as it has a few updated resistor values and a couple other minor changes.

From the album:

MIDIbox Quad Genesis

· 31 images
  • 31 images
  • 0 comments
  • 8 image comments


Recommended Comments

There are no comments to display.

Create an account or sign in to comment

You need to be a member in order to leave a comment

Create an account

Sign up for a new account in our community. It's easy!

Register a new account

Sign in

Already have an account? Sign in here.

Sign In Now
×
×
  • Create New...