WickedBlade
Members-
Posts
54 -
Joined
-
Last visited
About WickedBlade
- Birthday 01/01/1
Profile Information
-
Gender
Not Telling
WickedBlade's Achievements
MIDIbox Newbie (1/4)
0
Reputation
-
1kHz noise, how to get rid of it?
WickedBlade replied to WickedBlade's topic in Testing/Troubleshooting
It makes sense, and it's more or less what I had understood. I'm just surprised that the input current is varying so much (since the 1kHz noise comes from another circuit entirely, with only the ground in common). As I said, I do have a 7809, and I'm using an external 12V DC supply, so I'll manage to get at least 9V. I'd like to do better though, so I'll try the diodes trick to get 9.7 or 10.4V if possible. If worse comes to worse, I'll just use the 12V supply directly, since I took the pains to buy a linear power supply, no switching involved. Thanks again. -
1kHz noise, how to get rid of it?
WickedBlade replied to WickedBlade's topic in Testing/Troubleshooting
Hmm, I haven't had a real look at the MBFM, to be frank :rolleyes: Part of why is because I'm not really "creating" the audio, just sort of distributing it, so it's not the same use. As for power supplies, well I'm building a pedalboard so I was trying to avoid clustering the case or the floor with more transformers. As it stands now, I don't have any space left in my case to add another power supply input or a built-in transformer... This would need some serious reworking and I'm hoping to avoid that or the project will be canceled due to too much trouble... Or I'll just dump the buffers and only use the relays, this way the audio and digital will be totally separate, but I liked this feature and will try to keep it viable for as long as possible. Thank you for your help. -
1kHz noise, how to get rid of it?
WickedBlade replied to WickedBlade's topic in Testing/Troubleshooting
I'm trying to find references about the diodes trick for the power supply. Mainly I want to make sure I'm not putting the diodes backwards. I have only been able to find this: Three different ways to change the output voltage of a 78 series regulator Can you confirm that this is the correct way of inserting the diodes, with the anode towards the 'real' ground? Also, is the cap necessary and if so, is the value suggested correct? Of course, if you have more precise websites on the subject, I'm interested... Thanks! -
1kHz noise, how to get rid of it?
WickedBlade replied to WickedBlade's topic in Testing/Troubleshooting
All right, so it looks like I'm going to use a 7809 with one or two diodes to get ~10V, and I'll rework my grounding and we'll see what comes out of that. Thanks guys. -
1kHz noise, how to get rid of it?
WickedBlade replied to WickedBlade's topic in Testing/Troubleshooting
Really? I had no idea that the resistors might be a problem! I got the circuit from a 'reknown' source, someone who seems to be well regarded on the net. Heh, go figure... Anyway, I'm using resistors because I'm trying to get as much voltage (hence headroom) for the opamp as possible. I'm currently getting about 10.15V (with different resistor values), and I'd like to stay in this area (considering that I'm feeding a 12V DC and the voltage drop from vregs, I can't get much more). The only other spare vreg that I have is a 7809 which would reduce the voltage a bit... You mentioned that I could use diodes instead of resistors. Would that fix the issue? I'm interested in any pointers you'd have as to how to do that (I'm not an electronics expert, as you have guessed). Now, I know that I could feed the opamp directly from the diode bridge and I would get about 12V (minus the diode voltage drop), but I was trying to be future proof and deal with higher power supplies... It's still a possibility, though... -
1kHz noise, how to get rid of it?
WickedBlade replied to WickedBlade's topic in Testing/Troubleshooting
Thanks for your input. Unfortunately, for practical reasons I can't really get 2 (external) power supplies, which was the obvious solution (I've thought about it but had to reject it because it is impractical for me). The sloppy construction method is definitely not out of question, unfortunately, but I've checked my work a lot and can't find any fault that would explain the noise. As for the buffer and opamps, I don't need bipolar supply because I'm using a reference voltage to 'lift up' the signal and get it back to 'normal' at the output thanks to a capacitor. The schematics is basically the one found there: AMZ Super Buffer. What's different is that I'm using only one opamp, let's say IC2b, and resistors R1-R3 are taken out too. I've actually built 2 reference voltage, one for each half of the opamp, which is not actually necessarily, I think, but shouldn't hurt. About the schematics, I should point out that I've tried to represent the actual way that the wiring is done, and most importantly, the power really splits at the C1 cap, and its pins are the only place were the 3 power supply subcircuits meet, so I'm thinking that noise from the digital path should actually go through C4 then C3, IC1, and C2 to then go back the other way through C9, IC3, C12, and C11. It looks like very bad luck to me that it manages to do just that... I'll have another look at my ground wires though... -
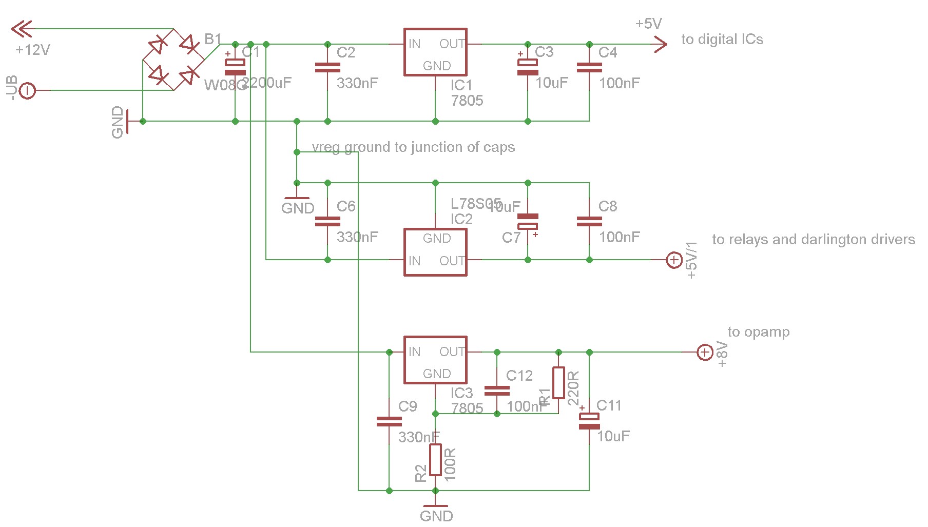
Hello, my project involves both audio and digital path, and I'm getting some noise from the digital path into the audio path. I'd like some advice as to how to minimize it. Now, for further details. I'm using one CORE, 2 DOUTs, 1 DIN, and a custom relay board that is triggered with some of the DOUT outputs (I'm using darlington arrays and everything). The MIDIBOX modules all come from Mike's shop and are unmodified except for the power supply, which was taken off the CORE module (I had the same problems when it was still on the CORE module though). On the audio path I'm using a dual opamp to make 2 impedance buffers, and the relays I mentioned before are used to route outboard effects in and out of the signal path (I'm basically building a MIDI effects switcher). I've done all I could think of to avoid ground issues (ground loops and all), I'll come to it later. My problem is that there is some noise coming from the digital space that goes into the audio path. The noise is basically 1kHz, and I've determined that it is directly related to the frequency to which I've told the PIC to update the DIN/DOUT (and it's there even if I don't actually call updates for the DOUTs). Taking the DOUTs or DIN off the system makes the noise disappear, I think that's proof enough. I've made sure that each module is acting for some part in the noise, and the sum of them makes the overall noise worse, of course. For the record, I did put bypass capacitors on the shift register power supply pins. As far as power supplies go, I'm feeding 12V DC to my system, which gets first through a diode bridge (just to be safe), then to a 2200uF cap, and then splits to feed 3 power regulating circuits. An image is worth a thousand words, so you'll find attached the schematic for the power supplies, I hope they're clear enough (ignore the voltages I give though, they're not correct). So basically I made sure that the audio grounds are wired almost directly to the ground of capacitor C11, the darlington arrays are wired to the ground of C8, and so on and so forth. I was hoping to have different ground spaces this way (I'm voluntarily not using the word 'plane' here), but it doesn't seem to suffice. I get some low noise when the buffers are inactive, and a lot more noise when they are active. BTW I have 2 buffers, but the noise level doesn't change much between when only one buffer is active and when both are. I'd like to know what I can do to resolve this issue. Add new capacitors with different values? Rework my grounding? I believe I could make 2 separate grounds (one for the digital path + relays and one for the audio/buffers) but I'm not sure how I could achieve that exactly. Any help appreciated, I'm nearing completion but my project is worthless if I can't resolve this.
-
Thanks. I'll get my eyes fixed ASAP :geek: :blush:
-
I don't know if I'll try that yet but you might be interested to know that Recom makes a switching regulator that is pin compatible with the good ol' 7805. It is the R-785.0-0.5 and R-785.0-1.0. The first one is rated for 500mA output, second one for 1A. They're a bit expensive, but they might be just the thing. Rapid online offers them, but I'm aware of no other shop having them europe-side. If somebody does, do share!
-
Hello, this may not be the right place and this may have been discussed elsewhere, but if so I missed it and sorry about that. Anyway, as you can see I still have my forum account but it looks like my Wiki account has disappeared: I can't login and if I go the "forgot my password" route the wiki tells me my user name is unknown... What gives? And more importantly, how do I fix that? I didn't see a "register" page on the wiki... Thanks!
-
Thanks. I'll try to move the CORE 7805 somewhere where I'll be able to use a heatsink... Or I'll try to use a common 7805 for the digital path and relays...
-
Thanks for the help guys. philetaylor, I'm afraid that $15 is a bit too much for me, but thanks for confirming that the heat comes from a big drop. lylehaze, thanks for the formula... My project currently uses 3 voltages, and hence 3 vregs. One for opamps in the audio path (~10V), one for the relays (5V), and one for the MIDIBOX modules (5V). The two 5V vregs are currently separate because I wanted to avoid noise whiplash in the relay coils that could reach the audio path (call me paranoïd). So the 5V from the CORE Vreg is only digital. I guess that a switching vreg would work, then... Do you have a part reference I could use? The LM2575 is not a direct replacement (it has 5 legs) and I would prefer that, if there is such a thing... Also, the vreg I use for the relays is a L78S05 so it can handle a bit more current and maybe it could handle the digital path too, but I've already added a heatsink because it's very hot as it is...
-
Hello all, apologies if this was asked before and/or if it's posted in the wrong place. I did a search but didn't find an answer to my question. So here it is. I use a 12V non-switching PSU for my project because I need more voltage than the CORE module needs to feed relays and stuff. So currently, my 12V PSU goes into the CORE 7805 vreg. The problem is that 12V to 5V is apparently quite a drop and the vreg gets really hot. There's no room on my CORE board to fit a heatsink so I'm stuck. I was wondering if there was a replacement available that would maybe use another technique to avoid so much heat loss... (I've seen the LM2575T for instance but it has too many legs...) Would it work? If not, I'd like to hear about other options. The obvious one would be to offboard the vreg and use a heatsink, but I'm thinking of using an intermediary vreg (say, a 7809 that I have handy here) to feed the 7805 (bypassing the rectifier bridge, or rather, placing it before the first vreg, of course), maybe both would produce less heat together than the 7805 alone... Thoughts?
-
Oh, I see. They are actually flags that I should sum up. I haven't had the time to test yet, but seeing as I have the datasheet for my encoders, with a diagram, I could perhaps guess the correct values, right? The datasheet is there: EN12 encoder The diagram is at the bottom of the last page. I would have thought that it was a regular DETENTED2 encoder, though...
-
I... think I understand what you're saying. I suppose this is explained in the topic that TK mentioned, but I don't speak german at all... So if I got it right, I can specify custom modes instead of DETENTED2, DETENTED3 and all, just by choosing one of 4 available modes for increments and decrements. That would make for 16 possibilities. I'm not sure this will help, because if I use a mode other than DETENTED2, the increments are no longer units but bigger figures... But I'll try anyway, it can't hurt... Thanks.
