Jump to content

mindjuice

Members
  • Posts

    10
  • Joined

  • Last visited

Everything posted by mindjuice

  1. I´ve made an adapter - pcb - layout with eagle for mbhp_mf_ng_v1 pcb from smashtv. This pcb supports eight box headers, to connect each motorfader with a seperate ribbon cable. mbhp_mf_Adapter_v1.zip
  2. Can anyone descripe me how to wire a mcp24010 digipot instead a channel fader of an analog mixing desk? Resistors, Caps and so on... regards :clover:
  3. Thank you very much philetaylor Your wire description works perfectly test_pcb :D
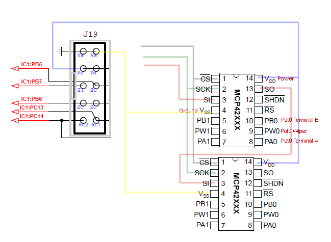
  4. Can anyone explain me how to wire the digipots on J19 (core32stm)? Regards... :sorcerer:
  5. Hello, anyone knows how to controll a Microchip MCP41010 10kOhm Digitalpot with Midibox ? What Modules are needed ? Can this be done with DINX Module? And how? :question:
  6. Hello again, there are motorfaders with dual tracks: ALPS RSAON12M9 10KA/10KB Ordernumber: 401526 15,60/St. EUR netto regards mindjuice :sorcerer:
  7. thanks for your quick and detailed answers. so now i know what to build next...
  8. thanks for your answers, so i think the mbmixer goes the right way (volume is controlled via resistor network right?) Can i use the pga2311 chip instead the pga4311 (think is better for soldering)? I don´t need panorama control so i can use the pga2311 as double mono chip. With 16 pga2311 i can realize a 32 channel fader mute automation, right? About Wiring: My Idea is to wire the pga2311´s instead my analog 10k log faders. How is this done? Is there a need in opamps in front of pga2311 ?
  9. hi all, i will control my analog console via midi (fader mute automation) without faders! is it possible to replace the log audio faders of an analog console with vcr or resistor network and control this by midibox ? Any solutions? What is best for Audio signal?
  10. Hello i want upgrade my analog console with motorfaders, is this possible ? The mixer has no vca´s inside! How about wiring the faders? Analog signal + control signal for the faders in one fader ?
×
×
  • Create New...