Bipolar-Psu v1.2 QView update (value error in old file)
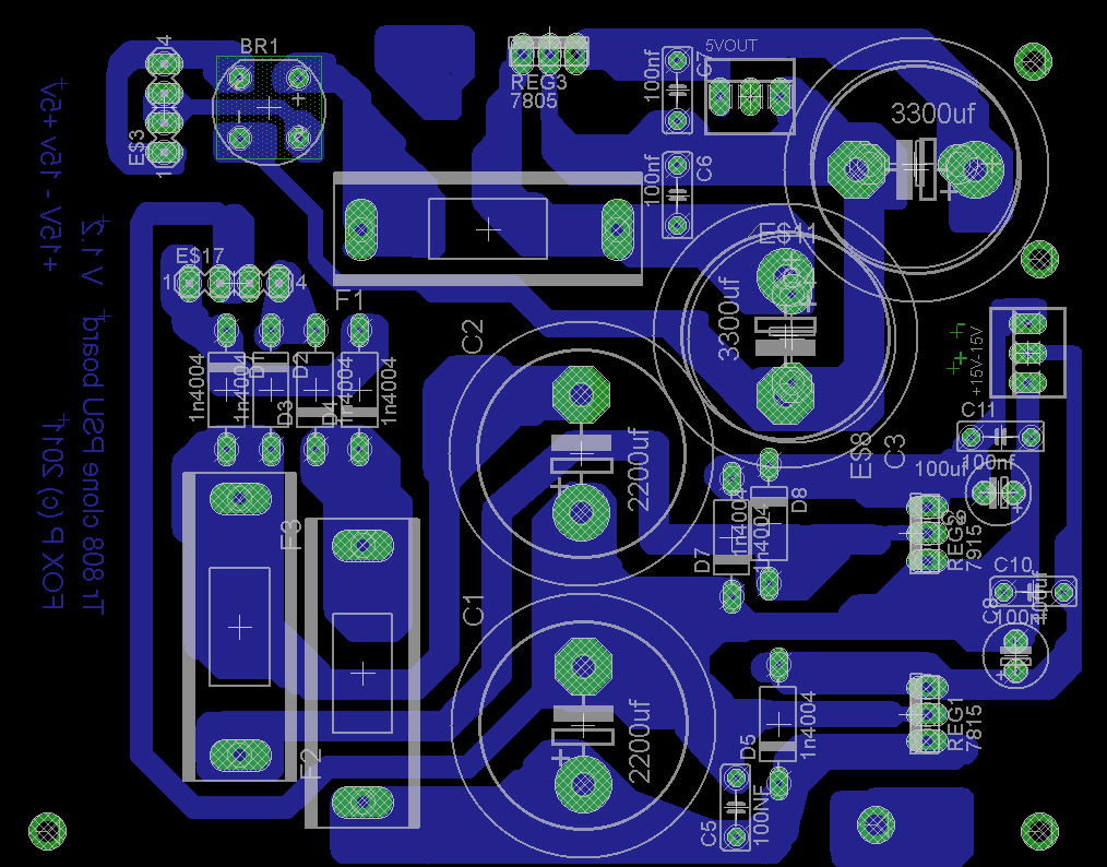
Bipolar-Psu v1.2 QView update (value error in old file)<br /><br />+15V -15V DC with a 50va toroid (15v ac) <br />1A max on each rail with 78serie regulator but up to 1.6amp with 2amp regulator <br />that's nice for your analog project style TR 808 909 clone or analog synth !<br />+5Vdc rail with a toroid 6V AC 15VA UP for 2.5amp max<br />
Copyright
© Fox P

Recommended Comments
Create an account or sign in to comment
You need to be a member in order to leave a comment
Create an account
Sign up for a new account in our community. It's easy!
Register a new accountSign in
Already have an account? Sign in here.
Sign In Now