rolfdegen Posted March 31, 2016 Author Report Posted March 31, 2016 (edited) Wir planen jetzt das Motherboard. Auf dem Motherboard (siehe Bild) sitzt die Spannungsversorgung, Midi Schnittstelle, VCA, Fx (Delay Schaltung) und Audio Ein/Ausgang. Das Filter- und CPU-Board werden später auf das Motherboard gesteckt. Da auf dem CPU-Board einige SMD Bauteile sitzen, wird sie von uns gelötet und getestet ausgeliefert. Jetzt gibt es noch ein paar Details zu klären, die den externen Audio Eingang auf dem Motherboard betreffen. Dann wird Andre mit dem Layouten beginnen. DE:GENERATOR MotherboardÄnderungs Info: Der LCD Konnektor ist jetzt komplett auf das CPU Board gekommen.Gruß Rolf Edited March 31, 2016 by rolfdegen
rolfdegen Posted March 31, 2016 Author Report Posted March 31, 2016 Die Speicherverwaltung im DE:GENERATORHallöchen zusammen. Heute will ich euch etwas über Speicherverwaltung im DE:GENERATOR erzählen. Wie ihr vermutlich schon wisst, besitzt der DE:GENERATOR einen 1MByte großen Sample Speicher. Dieser ist über das EBI-Speicherinterface mit dem ATxmega Prozessor verbunden. Dort wird ein geladenes Sample-File gespeichert und jeweils eine Wellenform-Bank für Oszillator 1+2. Ein kleiner Teil des Speichers wird noch für die Darstellung der Wellenform auf dem Display benötigt. Das 8KByte große SRAM im Xmega Prozessor wäre für die großen Sample-Files viel zu klein. Außerdem benötigt das Betriebsystem des DE:GENERATOR schon 5KByte im SRAM für Systemdaten und Variablen.Sample-SpeicherDie ersten beiden 4K Speicherblöcke sind für Bandlimitierte Wellenformen von Osc1+2 reserviert. Danach folgt der Speicherblock für das Sample-File. Im hinteren Teil des Speichers werden die geladenen Wellenform-Bänke von Oszillator 1+2 gespeichert. Jeder Oszillator kann dadurch unabhängig auf eine eigene Wellenform-Bank zugreifen oder auf das geladene Sample-File. Eine Verwaltung von zwei Sample-Files für beide Oszillatoren ist zur Zeit nicht vorgesehen und hätte den Nachteil, dass sich der Speicherplatz dafür halbieren würde.Bis zum nächsten Mal. Gruß Rolf
rolfdegen Posted March 31, 2016 Author Report Posted March 31, 2016 Die Speicherverwaltung im DE:GENERATORHallöchen zusammen. Heute will ich euch etwas über Speicherverwaltung im DE:GENERATOR erzählen. Wie ihr vermutlich schon wisst, besitzt der DE:GENERATOR einen 1MByte großen Sample Speicher. Dieser ist über das EBI-Speicherinterface mit dem ATxmega Prozessor verbunden. Dort wird ein geladenes Sample-File gespeichert und jeweils eine Wellenform-Bank für Oszillator 1+2. Ein kleiner Teil des Speichers wird noch für die Darstellung der Wellenform auf dem Display benötigt. Das 8KByte große SRAM im Xmega Prozessor wäre für die großen Sample-Files viel zu klein. Außerdem benötigt das Betriebsystem des DE:GENERATOR schon 5KByte im SRAM für Systemdaten und Variablen.Sample-SpeicherDie ersten beiden 4K Speicherblöcke sind für Bandlimitierte Wellenformen von Osc1+2 reserviert. Danach folgt der Speicherblock für das Sample-File. Im hinteren Teil des Speichers werden die geladenen Wellenform-Bänke von Oszillator 1+2 gespeichert. Jeder Oszillator kann dadurch unabhängig auf eine eigene Wellenform-Bank zugreifen oder auf das geladene Sample-File. Eine Verwaltung von zwei Sample-Files für beide Oszillatoren ist zur Zeit nicht vorgesehen und hätte den Nachteil, dass sich der Speicherplatz dafür halbieren würde.Bis zum nächsten Mal. Gruß Rolf
rolfdegen Posted March 31, 2016 Author Report Posted March 31, 2016 Hallöchen.. Live aus WuppertalZur Zeit bin ich leider nicht in Berlin auf der SUPERBOOTH 16 sondern in Wuppertal und arbeite an den letzten Feinheiten für den DE:GENERATOR. Mein Kollege Andre Laska aus Oer Erkenschwick ist als Vertreter unseres DE:GENERATOR Teams vor Ort und schaut sich mal um was die Konkurrenz so treibt. Aus Kostengründen haben wir uns entschieden, keinen Stand zu mieten. Herr Schneider als Geschäftsführer und Mitorganisator der SUPERBOOTH 16 hatte uns freundlicherweise noch ein Plätzchen freigehalten. Aber vielleicht klappt's ja dann beim nächsten Mal..SUPERBOOTH 16 in BerlinFür alle Liebhaber der Elektronischen Musik und der Musikelektronik ist die SUPERBOOTH das Highlight des Jahres in Berlin. Ein Tag wäre viel zu kurz um die Vielfalt der Technik und die ganzen Möglichkeiten der Elektronischen Musik zu zeigen und zu hören. Aus diesem Grund findet die SUPERBOOTH ab Heute volle drei Tagen lang statt. Das gebotene Programm ist reichhaltig. Von Gesprächskonzerten, Workshops, Klanginstallationen bis zu DIY Workshops wird viel geboten. Namhafte Aussteller wzB Dieter Doepfer, Steinberg, Yamaha, Waldorf Musik uvm sind vor Ort.Für "Stubenhocker" wie mich oder Leute die keine Möglichkeit haben nach Berlin zu fahren, gibt auf der SUPERBOOTH Website die Möglichkeit per Livstream dabei zu sein.SUPERBOOTH Livestream: https://www.superbooth.com/de/Bis dahin liebe Grüße aus Wuppertal. Rolf
rolfdegen Posted April 7, 2016 Author Report Posted April 7, 2016 So.. geschafft. Die CPU-Platine für den DE:GENERATOR ist fertig gelötet. Wir habe eine kleine Elektronik Firma gefunden, die uns die Platinen kostengünstig löten kann. Somit entfällt das zeitaufwendige Löten der SMD-Bauteile. Ich habe es Gestern selber versucht und ca. eine Stunde für die komplette Bestücken und das Löten benötigt.Ich baue jetzt einen kleinen Testadapter mit einem TFT-Display und programmiere ein paar Testroutinen. Dann muss das gute Teil nur noch funktionieren und ich wäre happy Fertige CPU-Platine Der nächste Arbeitsschritt ist das Layouten des Motherboards. Diese Platine wird etwas aufwendiger sein und doppelt so groß werden wie die CPU-Platine.Gruß Rolf
rolfdegen Posted April 17, 2016 Author Report Posted April 17, 2016 Hallo zusammen..Gestern traf ich mich mit dem Kollegen Andre aus Oer-Erkenschwick. Er brachte zwei fertig bestückte Muster Platine des CPU-Boards zum testen mit. Um die CPU Platinen zu testen, habe ich einen kleinen Testadapter mit LED's und Display gebaut (siehe Bild). Der Test überprüft alle Port-Leitungen der CPU mittels LED. Um das Display zu testen, wird ein Bild von der SD-Karte geladen und an das Display übertragen. Zum Schluss wird das 1MByte große SRAM überprüft.Testadapter für das CPU-BoardBei dem Test für die Port-Leitunge viel mir auf, dass 4 Port-Leitungen (PB4 - PB7) nicht richtig funktionierten. Schuld war die JTAG Funktion im Xmega Prozessor. Diese ist ab Werk eingeschaltet und muss per Umprogrammierung der Fuses ausgeschaltet werden (siehe Bild). Damit stehen die 4 Port-Leitung zur freien Verfügung.Fuses Xmega CPU (JTAGEN)Lieben Gruß aus Wuppertal. Rolf
rolfdegen Posted April 17, 2016 Author Report Posted April 17, 2016 Übrigens.. Was verbindet einen Whistleblower mit der Musik... er singt gerne Gruß Rolf
rolfdegen Posted April 30, 2016 Author Report Posted April 30, 2016 Hallöchen..Zur Abwechslung habe ich am DE:GENERATOR mal wieder etwas rumgeschraubt bzw etwas rumgelötet. Die Schaltung für den externen Audioeingang und Mikrovonverstärker wurden optimiert.Ferner ist eine Audio-Clipping Schaltung für den ADC-Eingang integriert worden.SchaltungsbeschreibungFür die Oszilloskop Funktion im DE:GENERATOR wird das Ausgangssignal beider VCAs auf den Operationsverstärker IC15a geführt. Dieser summiert das Signal und führt es anschließend auf den Eingang von IC14a das hier als Signal-Umschalter für den ADC Eingang dient. Über den Trimmer R73 wird der maximale Pegel für den ADC-Eingang eingestellt.Um Übersteuerungen am ADC-Eingang zu begrenzen, ist eine Clipping-Schaltung mit IC16a realisiert worden. Die Transistoren T1 und T2 begrenzen das Ausgangssignal von IC16a auf ca. 1.2 Volt. Anschließend wird das Signal mit IC16b noch etwas verstärkt um die volle Dynamik des ADC auszunutzen. Um die systembedingten Störungen in der Sample Aufnahme zu verringern, ist der ADC-Eingang als Differenzial Eingang geschaltet. Mit IC16c wird das Signal negiert und an den negativen ADC-Eingang geführt. Für eine weitere Verbesserung der Aufnahme sorgt eine externe Referenzspannungsquelle mit IC17. Der Komperatoreingang am Xmega Prozessor dient als externe Trigger-Eingang für die Oszilloskop-Funktion. Für den Mikrofonverstärker habe ich einen rauscharmen Operationsverstärker vom Typ NE5532 genommen. Laut Datenblatt liegt das Rauschen bei 5nV/Hz. Als Schaltungsvariante habe ich einen Nichtinvertierenden Operationsverstärker mit hohem Eingangswiderstand und 100 facher Verstärkung benutzt. Der hohe Eingangswiderstand hat den Vorteil, dass bei Anschluss von hochohmigen Mikrofonen die Ausgangsspannung des Mikrofons nicht zusammenbricht. Im DE:GENERATOR verwende ich ein preisgünstiges Elektret Mikrofon mit einer Ausgangsimpedanz von 2.2 KOhm. Der Widerstand R92 versorgt das Elektret Mikrofon mit der notwendigen positiven Versorgungsspannung.Der externe Audio-Eingang gelangt über das als Summierer geschaltet IC15d an den Signal-Umschalter IC14a und von da an den ADC-Eingang. Ferner kann das externe Audio-Signal auch auf den Filter-Eingang geschaltet werden. Bei Sample-Aufnahmen wird der Filter-Eingang durch IC14a gesperrt bzw an GND gelegt um eine Signalrückkoplung zu vermeiden.Auf aufwendige Aliasing-Filter am ADC-Eingang wurde hier verzichtet, da die Samplerate mit 44,1kHz sehr hoch ist und die Aufnahmen trotz fehlender Aliasing-Filter gut klingen.Externer Audioeingang im DE.GENERATORGruß Rolf
rolfdegen Posted May 7, 2016 Author Report Posted May 7, 2016 Hallo ihr Lieben..Die Tage hat mich etwas schockiert... aber nur ein wenig Unsere holländischen Kollegen von Tasty Chips Electronics bauen seit geraumer Zeit auch an einem Synthesizer namens ST4 und haben damit eine erfolgreiche Kickstarter Kampagne absolviert. Nicht das ich neidisch bin, weil einige Dinge am ST4 zufällig ähnlich aussehen wie am DE:GENERATOR und die Kollegen schon viel weiter sind als wir... Nein ich finde es immer wieder gut, dass es in der Synthi Scene kreative und kluge Menschen gibt von denen man positiv überrascht wird und viel lernen kann ST4 Synthesizer von Tasty ChipsSo auch die Sache mit den externen Netzteilen. Tasty Chips Electronics beschreibt auf der eigenen Website, dass sie ihr AC-Steckernetzteil für den ST4 Synthesizer nicht mehr in die EU importieren dürfen. Daraufhin mussten sie die Stromversorgung für ihren ST4 Synthesizer redesignen um ein Schaltnetzteil zu verwenden . Das wollte ich jetzt aber genauer wissen, denn ich verwende für den DE:GENERATOR auch ein AC-Steckernetzteil. Auf der Suche nach der entsprechenden EG-Richtlinien wurde ich in der"Netzteil-Verordnung (EG) Nr. 278/2009: Vorgaben zur Leistungsaufnahme und Effizienz" fündig. Mit der Verordnung zur sogenannten Ökodesign-Richtlinie begrenzt die Europäische Kommission die Leistungsaufnahme von elektrisch betriebenen Geräten für private Haushalte. Die Leistungsaufnahme muss im vermeintlichen „Aus“-Zustand auf 0,5 bis 1 Watt sinken. Dadurch soll elektrischer Energie eingespart werden, die ungefähr dem jährlichen Landesverbrauch von 129.400 kWh in Schweden entspricht.Hier ausführliche Informationen zum nachlesen: http://www.it-recht-kanzlei.de/externe-n...richtlinie.htmlFür unseren DE:GENERATOR verwenden wir auch ein AC-Steckernetzteil. Es ist leider nicht möglich, das AC-Steckernetzteil gegen ein DC-Schaltnetzteil auszutauschen, da im DE:GENERATOR einige Baugruppen eine negative Versorgungsspannung benötigen. Da mein Kollege Andre mit der Entwicklung des Motherboards noch nicht begonnen hat, hab ich mich sofort auf meinen Hosenboden gesetzt und die Stromversorgung im DE:GENERATOR geändert.Die Stromversorgung soll jetzt über ein handelsübliches 12 Volt DC-Schaltnetzteil erfolgen. Im DE:GENERATOR werden drei Spannungen benötigt. Zum einen eine 3.3 Volt Spannung für das CPU-Board und +8 Volt/ -8Volt für die VCA's und das Filter-Board. Die -12V Spannung wird durch zwei parallel geschaltete TL1054 IC's erzeugt. Der TL1054 arbeitet nach dem Prinzip einer Ladungspumpe und ist in meiner Schaltung als Spannungs-Inverter geschaltet. Der TL1054 liefert an seinem Ausgang maximal 100mA Strom. Da wir für die negative Versorgungsspannung einen Strom von maximal 150mA benötigen, müssen zwei TL1054 parallel geschaltet werden. Bei einer Belastung von 150mA sinkt die Ausgangsspannung am TL1054 auf ca. -10,8 Volt was für den 7908 aber noch ausreicht um stabile -8 Volt zu erzeugen.Neue Spannungsversorgung im DE:GENERATORAlte Spannungsversorgung im DE:GENERATORNeue SpannungsversorgungWas mir in der Schaltung noch nicht ganz gefällt, ist der hohe Energieverlust am 7805 Spannungsregler. Dieser verheizt ca. 2 Watt und muss über einen kleinen Kühlkörper gekühlt werden. Das könnte man eventuell mit einem kleinen Schaltregler wzB demLM2574 oder LM2575 verbessern. Ich werde das mal ausprobieren. Ein "grüner Engel" ist mir dann bestimmt sicher Liebe Grüße aus dem sonnigen Wuppertal. Rolf
rolfdegen Posted May 12, 2016 Author Report Posted May 12, 2016 Hallo an einem sonnigen Sonntag in Wuppertal Hier die Schaltungsvariante mit einem Schaltregler LM2575 für die 3.3 Volt Spannungsversorgung.Ich will hoffen das der LC-Filter (L3 und C7) die 52KHz Schaltfrequenz am Ausgang des Schaltreglers soweit unterdrückt, dass es keinen Störeinfluss auf den ADC-Eingang und DAC-Ausgang im Xmega Prozessor gibt. Diode D3 und D5 dienen als Verpolungs- und Überspannungsschutz.Stromversorgung mit Schaltregler LM2575Durch den Schaltregler verringert sich die Verlustleistung um ca. 2.6 Watt. Eventuell kann ich sogar auf einen Kühlkörper am LM2575 verzichtet und ein 12V DC-Netzteil mit weniger Leistung anstatt 1000mA eines mit 600mA verwenden. Ferner reduziert das ein wenig die Kosten des Bausatzes. Bauteile sind jetzt bei Reichelt bestellt und dann wird wieder gebastelt.Gruß Rolf
rolfdegen Posted May 12, 2016 Author Report Posted May 12, 2016 Hallöchen..Schaltung klappt. Hatte noch einen LM2574 in meiner Bastelkiste liegen. Der LM2574 ist der kleine Bruder vom LM2575 und kann nur 0.5A Strom.Der Rippel am 3.3 Volt Ausgang liegt unter 20mV und ist weder am ADC noch am DAC des Xmega Prozessors hörbar. Der kleine LM2574 muss jetzt 200mA auf der 3.3 Volt Spannungschiene liefern und wird dabei nur handwarm. Aus Kostengründen nehmen wir aber den leistungsstärkeren LM2575. Dieser ist etwas billiger und kann 1A.Die Gesamtstromaufnahme des DE:GENERATOR's liegt jetzt bei 12V/375mA. In der alten Schaltung lag er noch bei 470mA. Die aktuelle Leistungsmessung am Netzteil ist 5.6 Watt. Damit ist die Stromversorgung im DE:GENERATOR optimal gelöst. Es gibt keine heißen Bauteile mehr und klobige Kühlkörper die wertvollen Platz auf der Platine verschwenden. Die Europäische und Internationale Gemeinschaft kann sich jetzt über ein Energieeffizentes Musikinstrument freuen Gruß Rolf
rolfdegen Posted May 12, 2016 Author Report Posted May 12, 2016 Hier ist die Final Version meiner Netzteilschaltung im DE:GENERATOR. Ich habe noch ein paar Filterspulen an den Eingängen der Schaltregler integriert um die hochfrequenten Störungen auf der +12V Versorgungsleitung zu verringern.Netzteilversorung im DE:GENERATORGruß Rolf
rolfdegen Posted May 31, 2016 Author Report Posted May 31, 2016 Das Thema Stromversorgung im DEGENERATOR ist leider noch nicht ganz abgeschlossen. Da der LT1054 Baustein doch recht teuer ist, habe ich mich dazu entschlossen, eine andere Variante mit zwei Schaltreglern vom Typ LM2596 auszuprobieren. Die Schaltregler arbeiten mit einer höheren Schaltfrequenz von 150KHz und benötigen kleineren Spulen. Für die beiden LM2596 gibts bei Reichelt noch einen günstigen Vergleichtypen mit der Bezeichnung P3596. Diesen habe ich gleich mitbestellt und werde die Schaltung mit beiden Typen mal testen. Ferne besitzen beide Schaltregler eine Verzögerungsschaltung für die Strombegrenzung beim Einschalten an Pin 5 (on/off). Am negativen Schaltregler IC X4 sorgt die Diode D8 dafür, das der Ausgang im Einschaltmoment nicht positiv wird.Stromversorgung mit zwei SchaltreglernGruß Rolf
Psykhaze Posted June 1, 2016 Report Posted June 1, 2016 (edited) Hallo, ich spreche kein Deutsch , außer mit Google-Übersetzung . Gibt es ein Thema in englischer Sprache auf diesem Avr Wave1 Synthesizer ? Edited June 1, 2016 by Psykhaze
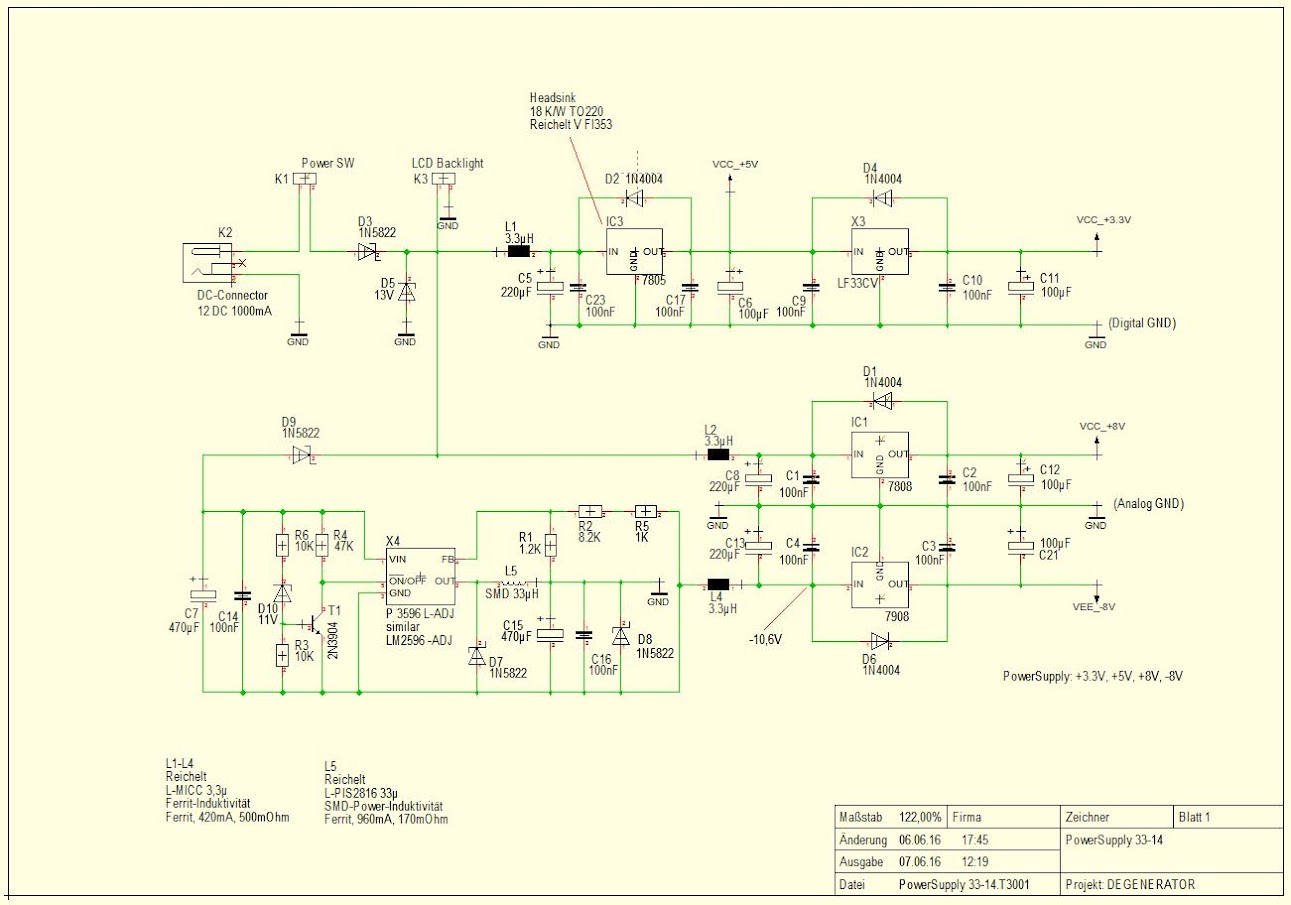
rolfdegen Posted June 7, 2016 Author Report Posted June 7, 2016 Hallöchen..Leider gibts auch in der Elektronikentwicklung Probleme die erst später auffallen. So auch bei der Entwicklung der Netzteilversorgung in meinem Synthesizer. Ich musste die Schaltung mit einer Unterspannungserkennung (Undervoltage Lockout) erweitern, da mein kleines 12V DC-Steckernetzteil (Reichelt SNT 1000 12V Goobay) mit dem hohen Einschaltstrom der Schaltregler nicht klar kam und jedesmal die Spannung im Einschaltmoment zusammengebrochen ist.Bemerkt hatte ich den Fehler, als ich das stromlose Steckernetzteil mit dem Synthesizer verbunden hatte und es dann über die Steckdosenleiste eingeschaltet habe. Vorher war das Steckernetzteil schon in Betrieb und ich hatte nur den DC-Stecker vom Netzteil mit dem Synthesizer verbunden.In der geänderten Schaltung (Bild) startet der Schaltregler erst, wenn die Versorgungsspannung vom Steckernetzteil auf über 11 Volt angestiegen ist. Es funktioniert jetzt fehlerfrei mit allen 12V Steckernetzteilen die ich hier so rumliegen habe Aus Kosten- und Platzgründen auf dem Motherboard haben wir uns entschlossen die +5 Volt und +3.3V Versorgung über zwei Festspannungsregler zu machen.Bild 1: DEGENERATOR Power supplyFür die Unterspannungserkennung sorgen Transistor T1 und die Z-Diode D10. Solange die Versorgungsspannung unter 11 Volt liegt sperrt Transistor T1 und der ON/OFF Pin5 des Schaltreglers liegt auf high Potential. Steigt die Versorgungsspannung über 11 Volt wird T1 leitend und schaltet den ON/OFF Pin des Schaltregler auf low Potential womit der Schaltregler seine Arbeit aufnimmt (kann man sehr gut in Bild 3 sehen).Die negative Ausgangsspannung von Schaltregler X4 wird durch die Widerstände R1, R2 und R5 auf -10,6V bestimmt. Für den dahinterliegenden Festspannungsregler 7908 sollte diese Spannung ausreichend sein um eine stabile -8V Spannung auch bei höherer Belastung zu liefern.Bild 2: Spannungsverlauf gelb: Spannungsverlauf 12V DC-Netzteilblau: -10,6V Spannungsverlauf am Eingang Festspannungsregler 7908Bild 3: Undervoltage Lockout on P3596gelb: Spannungsverlauf 12V DC-Netzteilblau: Schaltsignal an Pin2 von P3596Gruß Rolf
rolfdegen Posted June 7, 2016 Author Report Posted June 7, 2016 Ups.. kleiner Fehler im Schaltplan. Die Diode D9 ist verpolt gezeichnet und lässt so keinen Strom zum Schaltregler X4 fließen Hier die Korrektur.Bild 1: DEGENERATOR Power supplyGruß Rolf
rolfdegen Posted June 9, 2016 Author Report Posted June 9, 2016 Hab mal den Strom in der Schaltung gemessen (siehe Bild).Degenerator Power supplyGruß Rolf
rolfdegen Posted June 10, 2016 Author Report Posted June 10, 2016 Hallöchen..Alle guten Dinge sind 3... So auch mit der Stromversorgung im Degenerator. Man sollte erst den Schaltplan zeichnen und dann nach diesem Plan löten. Dann würden Fehler in der Zeichnung direkt auffallen und nicht hinterher. So gibts jetzt die 3.Korrektur PS: Das hätte dann aber auch Nachteile... wzB ein Nichtfunktionieren der Schaltung oder vielleicht einen Kurzschluss oder sogar den Tod von Bauteilen Degenerator: Power supplyIn der letzten Schaltung sind die Widerstände R1, R2 und R5 vertauscht gezeichnet. Zusätzlich wird laut Herstelle in der Adjustable Output Version des Schaltreglers X4 ab einer Ausgangsspannung von 10V ein kleiner Kondensator C18 für eine bessere Stabilität der Regelschleife empfohlen. Da der Schaltreglers X4 an seinem Ausgang zukünftig mit nur wenige 100mA belastet wird, habe ich die Kondensatoren C7 u. C15 von 470uF auf 220uF verringert. Das mindert den Einschaltstrom fürs Netzteil und garantiert dennoch eine stabile -8V Spannungversorgung.Gruß Rolf
rolfdegen Posted June 12, 2016 Author Report Posted June 12, 2016 Hallo zusammen...In der Netzteilschaltung muss ich doch die Dioden vom Typ 1N5818 nehmen (D3, D7, D8, D11). In der Zeichnung hatte ich die 1N5822 geplant, die hat aber eine UF von 0,525 Volt. Am Schaltregler lägen dann weniger als 11V an und das könnte fürs Einschalten des Schaltreglers etwas knapp werden.Die kleinere 1N5818 hat eine UF von 0,33V und einen Spitzenstrom von 25A. Für den Einschaltmoment sollte der Dioden-Spitzenstrom von der 1N5818 groß genug sein. PS: Das war jetzt aber wirklich die letzte Korrektur. Hoffe ich Gruß Rolf
rolfdegen Posted June 18, 2016 Author Report Posted June 18, 2016 Hallöchen miteinander!Soeben hat mir Andre die ersten Entwürfe vom Motherboard Designe des Degenerators geschickt.Oben rechts neben der Netzteilbuchse befindet sich der Schaltregler P3596 für die negativeBetriebspannung. Darunter die Bauteile für die Spannungsüberwachung des Schaltregler. DieseBauteile werden ein wenig vom CPU-Board überdeckt. Rechts neben dem Schaltregler befinden sichdie 4 Festspannungsregler für die Betriebsspannung von +3.3V +5V +8V -8V Für den +5V Reglerwird es einen Kühlkörper geben.Oben rechts neben den Festspannungsreglern sind die Midi-Buchsen und die Audio-Buchsen geplant.Auf der Freifläche werden VCA und Effekt-Schaltung platziert. DEGENERATOR MotherboardGruß Rolf
rolfdegen Posted June 27, 2016 Author Report Posted June 27, 2016 (edited) Es geht schnell voran Unter dem Filterboard befindet sich der VCA. Die Leitungen zum Filterboard sind dadurch sehr kurz und weniger störanfällig. Oben rechts befindet sich der Audioausgang. Darunter der Steckkontakt K4. An diesem wird das Lautstärke-Poti auf der Frontplatte verbunden. Ferner befinden sich oben die Midi-Buchsen und der obligatorische Optokoppler. Audioinput und Delay Schaltung fehlen noch.It moves quickly !Degenerator Motherboard PCBAch.. hab noch etwas vergessen. In Bezug auf die Wiederauferstehung der Synthesizer Chips von Curtis gibts auf Muso talk einen interessanten Video Beitrag.Oh ..'ve forgotten something. With the resurrection of the Synthesizer chip from Curtis gives an interesting video on Muso Talk.Link: http://www.musotalk.de/video/synthi-talk...k-weitere-news/Gruß Rolf Edited June 27, 2016 by rolfdegen
rolfdegen Posted July 16, 2016 Author Report Posted July 16, 2016 So... geschafft. Motherboard ist fertig. Jetzt gibts eine Endkontrolle und dann werden in China ein paar Platinen für eine Vorserie bestellt. Bin gespannt ob das alles so funktioniert Zur Zeit arbeite ich noch an dem Oszillator Menü. Ich habe jetzt einige Ozcillator Funktionen vom Shruthi Synthesizer implementiert zB. Phase-distortion sawtooth with filter sweep, Phase-distortion sawtooth with resonant filter sweep, Phase-distortion resonant triangle monster, Phase-distortion trapezoidal creature,Phase-distortion/self-sync trick, Stack of 4 detuned sawtooth waves, 2-operators FM, bit-crushed sine and triangle wave, PWM, Filtered noise generator u.a. Gruß RolfDegenerator MotherboardGruß Rolf
rolfdegen Posted August 5, 2016 Author Report Posted August 5, 2016 (edited) Hallöchen..So.. der zweite Oscillator steht. Hier eine kleine Live Performance mit zwei Oscillatoren und ein wenig Modulation am Degenerator. Hi guys.. The second Oscillator is right now. Here an little live performance from my Degenerator with two oscillators. Osc1 Saw, Osc2 change waveforms, LFO1 mod VCA Pan, a little Delay from PT2399 in Degenerator Greetings from Wuppertal (Germany). Rolf Edited August 5, 2016 by rolfdegen
rolfdegen Posted August 16, 2016 Author Report Posted August 16, 2016 Hallöchen..Mein Freund Andre aus Oer-Erkenschwick (TubeOhm Instruments) hat mich heute mit einer guten Nachricht überrascht. Die Motherboard Platinen für den Degenerator sind eingetroffen. Die Qualität ist gut. Jetzt werden Bauteile bestellt und am Freitag zwei Platinen bestück. Dann wird getestet. Bin gespannt obs läuft...Degenerator MotherboardGruß Rolf
rolfdegen Posted August 20, 2016 Author Report Posted August 20, 2016 Hallöchen..Bin fleißig am löten und bald (fix und) fertig... Degenerator Motherboard mit CPU-BoardGruß Rolf
Recommended Posts
Create an account or sign in to comment
You need to be a member in order to leave a comment
Create an account
Sign up for a new account in our community. It's easy!
Register a new accountSign in
Already have an account? Sign in here.
Sign In Now